在藥物研發和疾病治療領域,肝臟作為藥物代謝的核心器官,其功能模擬一直是科研界關注的焦點。傳統藥物評估依賴動物實驗和臨床反饋,成本高、周期長,而器官芯片技術的興起為體外模擬人體生理提供了新途徑。
近日,中國科學院大學溫州研究所、南京大學醫學院、河南省科學院等聯合研究團隊提出了一種基于高精度3D打印的仿生血管化肝臟芯片,通過模擬肝小葉的復雜結構,實現了高效藥物誘導肝損傷(DILI)篩查。該技術依托摩方精密面投影微立體光(PμSL)技術構建了微血管網絡,為肝臟生理研究帶來了革命性進展。該研究以“Microperfused Biomimetic Liver-on-a-Chip for High-Throughput Hepatotoxicity Screening”為題,發表于國際知名期刊《Small》上。
肝臟芯片的核心挑戰在于如何更精確地模擬肝臟的生理環境。傳統芯片設計僅實現簡單的多細胞共培養和物質交換,難以復現肝小葉的精細結構。本研究從肝小葉的徑向肝板和血竇分布中獲得靈感,利用摩方精密的microArch? S230(精度:2 μm)打印出具有多層毛細血管網絡的芯片。芯片內部包含五層結構,每層設有14條平行毛細通道,通道直徑仿照血管設計,內徑80 μm、外徑120 μm,并分布有梯形微孔(長度約10 μm,間隔300 μm),確保營養和氧氣的均勻擴散(圖2)。

圖1. 用于藥物性肝損傷篩查的仿生肝臟芯片系統的示意圖。

圖2. 仿生血管化芯片的特性描述。
這一仿生設計通過微流體灌注系統維持細胞環境的穩定。芯片安裝于定制夾具中,連接微注射泵實現連續灌注,模擬體內血液流動。實驗顯示,在微灌注條件下,人誘導多能干細胞衍生的肝細胞(hiPSC-Heps)相比傳統2D培養表現出更優的生理狀態和功能。hiPSC-Heps通過階段性細胞因子誘導分化,從定型內胚層經肝祖細胞成熟為肝細胞,其白蛋白(ALB)和尿素合成能力顯著提升,且基因表達水平接近原代人肝細胞(PHHs)。

圖3. 人誘導多能干細胞來源的肝細胞的特性分析。
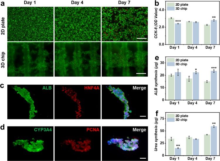
細胞培養實驗進一步驗證了芯片的優異性。hiPSC-Heps在3D芯片中培養7天后,活死染色顯示細胞存活率高達90%以上,而2D培養因接觸抑制導致大量死亡。免疫熒光染色表明,3D培養的細胞高表達HNF4A、PCNA等增殖標記,以及ALB和CYP3A4等肝功能關鍵蛋白。功能上,3D培養細胞的ALB分泌穩定,尿素合成持續增長,且糖原儲存和吲哚菁綠(ICG)轉運能力顯著優于2D對照組。這些結果凸顯了3D微環境在促進細胞極性和功能成熟中的作用(圖4)。

圖4. 對在二維培養板和三維芯片上培養的hiPSC-Heps的評估。
為模擬肝臟的復雜微環境,研究還構建了hiPSC-Heps、肝星狀細胞(LX-2)和人臍靜脈內皮細胞(HUVECs)的共培養系統。HUVECs自組裝形成血管網絡,與肝細胞交互作用,仿照Disse空間結構。共培養條件下,肝細胞的ALB和尿素合成能力進一步提升,且藥物代謝相關基因表達上調,證實了多細胞協同對肝功能的增強效應。
在應用層面,研究團隊集成濃度梯度芯片與肝臟芯片,建立了高通量DILI篩查平臺。濃度梯度芯片通過五通道設計生成0-40 mM的對乙酰氨基酚(APAP)梯度,用于模擬急性和慢性肝損傷。結果顯示,3D灌注培養系統對APAP毒性更敏感,在20 mM以上濃度時細胞死亡率超過80%,且谷胱甘肽(GSH)水平下降,ALT和AST指標升高。慢性毒性實驗中,低濃度APAP長期暴露導致細胞活性逐漸喪失,證明該平臺能有效預測藥物毒性的時間依賴性。
總結:這項研究通過摩方精密微納3D打印技術打造的仿生血管化肝臟芯片,不僅高度模擬了肝臟生理結構,還提升了細胞功能和藥物篩查效率。未來,通過內皮化血管網絡和空間分區設計,該芯片有望發展為肝衰竭模型,推動肝臟疾病機制研究和藥物開發。這一創新平臺為藥物毒性評估提供了高效、可靠的體外工具,展現了器官芯片技術在精準醫療中的廣闊前景。